2025年债券市场风险事件同比继续减少,风险处置和防范依然是主旋律。在内外部融资受限背景下,削债是目前主要的重组方式。
作者:史晓姗
来源:中证鹏元评级
"主要内容
2025年债券市场风险事件同比继续减少,风险处置和防范依然是主旋律。在内外部融资受限背景下,削债是目前主要的重组方式。
2025年违约分析:宽口径下,2025年新增风险债券(含已违约主体)31只,同比下降42.6%;新增风险主体(即首次出险)7家,同比下降63.2%,新增风险主体占比50%,占比持续下降。宽口径下,2025年新增主体违约率由2024年末的0.32%下降至0.12%,窄口径违约率下降至0.15%。风险事件仍以实质性违约为主,占比64.5%。具体来看:本年新增的7家风险主体,其中6家为民营企业;7家主体中2家为上市公司;新增风险债券以资产支持证券为主,占比61.3%;新增风险债券主要分布在商业贸易和房地产行业,合计占比57%。其中,万科存续57亿债券展期(延长宽限期)。
2025年处置分析:(1)境内处置进展。第一,组/重整加速推进,多家企业重组计划通过,重组对价从等额展期转变为削债重组,同意费应用比例提升。第二,境内地产企业破产重组有所提速。金科地产重整计划执行完毕,红星美凯龙集团破产重整计划获批,华夏幸福进入预重整。此外,苏宁系破产重整引入80亿元共益债。第三,万科超预期延期支付,目前在新的宽限期内。(2)境外处置进展。第一,多家企业境外重组计划通过,部分企业优化重组条款以推动计划通过。第二,存续债券规模较小的企业为实现整体债务重组,选择同意征求方式以实现特定债券的展期。第三,境外重组计划流程相对复杂,部分企业境外重组计划延期或执行受阻。第四,清盘压力分化。第五,部分中小港资地产企业风险显露,境外债务出现展期/重组。
风险与处置关注点:(1)辩证看国资股东支持。2024年来,国企股东的支持出现分化,混合所有制企业的股东支持需辩证看待。国资支持的逻辑已经发生转变,从“兜底”转向“择优”,从短期资金支持到推动长期改革。此外,国资背景的复杂性也体现在民营地产企业中。第一,国资股东占比较低,非实控人,主要为财务投资者,不干涉公司日常经营。第二,国资股东因自身业务特征,支持能力和意愿有限。(2)清盘不等于简单清算。以香港为例,采用清盘程序实现主体退出的主要方式,债务安排计划是香港常见的债务重组方式。债务安排计划可以和清盘程序一起使用,当计划获得法院通过,可以撤回清盘申请。清盘的法律效力并不直接影响境内,清盘的债权回收率往往较低。在恒大和华南城的清盘案例中可以看到境外清盘面临的困难,以及清盘并不是简单的直接清算。
整体看,2025年新增债券违约风险继续放缓,已出险地产主体债务境内外工作持续推进。境内外重组工作均有所突破,境外出现全额债转股,境内出现削债重组方案,地产企业和地产项目破产重整逐步推进。当同时也看到,经济基本面依然承压,地产行业尚未明显回暖,部分企业债务重组和企业重组计划执行存在一定难度,清盘压力犹存。与以往不同,国资股东支持需辩证看待,万科债券超预期延期,显示地产行业风险处置将更加市场化,同时行业转型进入下一阶段。同时,境外主体清盘并不直接影响境内地产项目,“保交楼”依然是工作重点。随着境外清盘主体的增加,清盘人通过清盘程序和重组程序的结合尝试提高回收率,寻找新的可能。
"
2025年债券市场违约风险事件继续减少,存续风险暴露放缓,风险处置和防范依然是主旋律。
一、2025年违约分析
宽口径下[1],2025年新增风险债券(含已违约主体)31只,同比下降42.6%;新增风险主体(即首次出险)7家,同比下降63.2%,新增风险主体占比50%,占比持续下降。截至2025年末,累计违约债券1,340只,涉及发行人355家。违约方面,宽口径下,2025年新增主体违约率由2024年末的0.32%下降至0.12%;窄口径下[2],2025年违约率下降至0.15%。该口径下,主要是部分前期已出险主体未能如期兑付,2024年集中在地产企业的后续违约,2025年行业分布更分散。例如,苏宁电器、富力地产和旭辉集团,以及天安财险、广汇汽车等。其中,天安财险于2020年7月被原银保监会接管,目前仍在风险处置期且不满足发行文件约定的偿还要求,因此依照约定不兑付本息,成为首只未能到期兑付的保险公司次级债。

以下针对宽口径风险样本进行分析:
从违约类型看,2025年以实质性违约(含本息违约、破产等)为主,占比64.5%,其中,实质性违约债券20只,展期债券(含兑付方案调整、延长宽限期等)10只,违反投资者保护条款1只且未能如期兑付加速到期款项。其中,深圳市中装建设集团股份有限公司(以下简称“中装股份”)和苏宁电器于2025年正式进入破产重整程序,涉及债券共计14只。


从发行人类型看,2025年新增的7家风险主体中6家为民营企业(含公众企业等非国有企业类型),占比85.7%;其中,新增1家国有企业对存续的1只债券进行展期。新增上市公司风险主体4家,占比57%,较上年提升20个百分点。


从债券类型看,2025年新增风险债券分布在资产支持债券和公募公司债。2025年,新增风险债券中资产支持证券违约数量最多,有19只,占比61.3%,实际债务人包括苏宁易购、苏宁电器、厦门宝龙实业有限公司等。可转债发行主体主要为中小上市公司,近年来经营压力和偿债压力上升,部分企业采用破产程序以实现保壳和持续经营。此外,“华铭定转(退市)”由于非流动性原因公告延迟支付。

从行业看,2025年新增风险债券集中在商贸零售和房地产行业,其中,苏宁电器破产重整,涉及13只债券;新增风险主体分布在房地产、建筑装饰等行业,各有2家,合计占比57%。其中,万科于2025年12月到期的2只债均未如期兑付,展期方案未或持有人会议通过,截至12月末仅通过增加30个交易日宽限期的议案(分别延长至2026年1月28日和2026年2月10日),2只债券将于2026年1月21日再次召开持有人会议审议展期事项。此外,地产行业风险外溢的影响依仍在存在,主要是建筑装饰行业,垫款资金规模较大,受房地产市场下行和部分企业风险暴露影响,企业收入端下滑导致刚性偿债压力快速攀升。

整体看,2025年债券市场风险缓释是在预期内,仅万科事件超预期发生,进一步表明了地产行业转型的决心,需辩证看待国企股东的支持。地产行业风险外溢影响依然存在,部分建筑装饰企业资金承压。
二、2025年风险处置分析
境内外风险处置流程和难度上存在一定差异,境内采用债务重组和破产重整,境外采用债务安排计划和清盘程序,且灵活性更高。由于清盘程序下投资者回收率较低,所以境外债务安排计划的通过率和削债比例较高,主要体现在债转股比例较高。但由于境外处置流程较境内复杂(有法院参与),重组计划从初步签订到最终通过需要更多时间。境内外在前期展期基础上调整重组方案(削债重组)后,通过效率相对较高。地产企业境内外具体重组特征及经验借鉴详见《削债求生——2025年上半年债券市场违约及处置分析》。
(一)境内风险处置进展
重组/重整加速推进,等额展期转为削债重组,万科超预期延期支付。
境内地产企业债券重组提速,削债重组成主流方式。包括碧桂园、合景泰富、花样年、龙光集团、融创中国、时代中国、旭辉集团和远洋集团境内全部债券通过重组议案。从重组对价看,从之前的等额展期转变为削债重组,包括现金购回、以资抵债、债转股、留债展期等,其中现金购回对价为20%面值左右,以资抵债对价约40%左右。融创中国首提境内削债重整方案获得通过,后续境内削债重组进程加快。同时,同意费在境内的应用比例较前期有所提升,例如,宝龙地产、碧桂园、龙光集团、时代中国和旭辉集团重组计划中设置了0.05-0.2%的同意费。此外,个别企业重组谈判难度较大,整体重组工作仍在推进中。例如,宝龙地产、正荣地产。部分企业重组计划执行存在压力,例如,花样年在2025年12月将原定于2025年12月至2026年9月到期的本金及利息,全部统一调整至2026年12月31日支付。
境内地产企业破产重整有所提速。金科地产重整计划执行完毕,红星美凯龙集团破产重整计划获批,华夏幸福进入预重整。此外,苏宁系破产重整引入80亿元共益债[3],定向盘活四个地产项目,以期恢复资产价值、推动重整进程。该共益债由中信金融资产与东方资产两家资管公司江苏分公司组成的联合体提供。目前,共益债在困境地产项目中的应用逐渐增加,用于补充债务人的流动资金和项目的后续开发建设,但不过多接入债务人运营管理和底层项目开发建设,有利于推动“保交楼”工作和破产重整工作。共益债投资人包括银行、信托、五大/地方AMC等金融机构、社会投资者(机构/自然人)等多类型的主体,例如,某地产项目业主自筹共益债,可依法在破产程序中优先得到偿还,并以项目应收账款等资产作为共益债借款担保。
此外,万科2025年12月到期的57亿元境内债券超预期延期支付,两只债券2025年第一次持有人会议均同意延长30个工作日宽限期。在最新的议案中新增了小额偿付、明确了增信措施,差异化设计前期兑付资金,提供了多个议案选择。

注:仅统计2024年来最新重组方案情况,以第二轮削债重组为主,且境外日期为重组计划通过日,而非生效日;重组规模仅为本金部分。
数据来源:公开数据,中证鹏元整理
(二)境外风险处置进展
境外重组取得进展,部分发行人重组计划延期或执行受阻,清盘压力分化,部分港资地产企业出现流动性风险
多家企业境外重组计划通过,部分企业优化重组条款以推动计划通过。远洋集团、禹州集团、世茂集团、旭辉集团、时代中国、中梁集团、融创中国、佳兆业、碧桂园、奥园集团、粤港湾控股重组计划通过,其中,融创中国和粤港湾控股实现境外债券全额转股。此外,龙光集团优化境外重组条款,包括增设资产信托用于抵债和扩大转股规模,目前超80%境外债同意债权人已加入重组计划;花样年修订2024年重组方案,目前现有票据的84%已加入重组计划。
存续债券规模较小的企业为实现整体债务重组,选择同意征求方式以实现特定债券的展期。例如,禹州集团为通过重组协议再次对短期票据发起独立同意征求并获通过,推动重组计划生效;中梁集团存续2只票据通过完成同意征求。。
境外重组计划流程相对复杂,部分企业境外重组计划延期或执行受阻。目前境外地产企业使用的债务重组与境内的庭外重组不同,是法院有限参与的重组,流程较境内相对复杂,重组生效需具备多个条件。例如,金轮天地和奥园集团为确保重组计划有充足时间获得重组生效所需全部监管,并避免因时间不足导致重组失败,分别将债务重组计划截止日期延长至2026年6月30日和2026年3月23日;佳兆业拟将前期利息支付方式调整为股份形式,显示短期流动性压力依然较大。
清盘压力分化。债务重组通过的企业,清盘呈请可申请撤销,例如,世茂集团、远洋集团、佳兆业、时代控股、融创中国等。而债务重组仍在进行中的企业,清盘压力依然存在。例如,绿景中国、合景泰富、景瑞控股等企业。此外,2025年天誉置业和华南城收到法院的清盘令,成为继大发地产、德信中国、嘉世国际(阳光城境外主体)和中国恒大后的地产企业。华南城拟在2026年一季度公告境外重组计划,清盘人将在2026年3月底根据重组计划支持情况判定是否推进整体债务重组。
部分中小港资地产企业风险显露,境外债务出现展期/重组。2025年以来,受境内市场环境影响,中小港资地产企业债券偿付风险有所显露,例如,新世界发展、路劲集团、侨福集团,受境内外市场同步影响,流动性收缩。其中,路劲集团2025年8月宣布暂停支付所有离岸银行债务、票据及永续证券的所有到期应付本金及利息,成为首家真正意义上违约的港资企业。新世界发展在2025年11月对境外存续的45亿美元永续债与23亿美元定期债券进行折价交换,截至12月2日交换截止日,公司预计将交换并注销本金总额分别为约22.93亿美元永续债及约2.36亿美元的定期债券;作为交换对价,预计将发行本金总额约11.76亿美元新永续债及约1.87亿美元的新定期票据,实现削减存量债务本金约11.67亿美元。
三、风险及处置关注点
(一)辩证看国资股东支持
2024年来,国企股东的支持出现分化,混合所有制企业的股东支持需辩证看待。国资支持的逻辑已经发生转变,从“兜底”转向“择优”,从短期资金支持到推动长期改革。
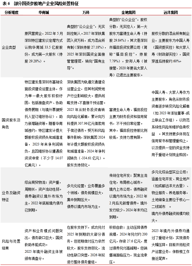
从下表中出险流动性风险的企业看,国有股东并非实际控制人,且部分是后期进入,非典型意义上的国有企业。主要是近年不少民企引入国资股东,试图缓解债务风险,这类混合所有制企业的国有属性需要辩证去看。

国资背景的复杂性也体现在民营地产企业中。不少民营地产企业股东中存在国资股东,且多呈现“股权分散,无实控人”的股权结构特征(详见下表)。第一,国资股东占比较低,非实控人,主要为财务投资者,不干涉公司日常经营。随着公司债务压力攀升,偿债风险提升,国资股东才逐步转变为风险化解者。因持股比例较低的股东,支持力度有限。第二,国资股东因自身业务特征,支持能力和意愿有限。例如,华南城的国资股东深圳特区建发主要负责基础设施建设,业务受结算方式影响收入具有一定波动性,万科的国资股东深铁集团主营业轨道交通业务毛利率较低。上述两家国资股东涉及一定规模的地产及相关项目,带来收入的不确定性。同时,对地产企业的股权投资近年出现大额损失,造成亏损,支持空间急速压缩。再例如,远洋集团的险资股东,由于自身对长期稳定投资收益的需求以及偿付力要求,对地产企业的资金支持有限,主要通过信用背书和推动债务重组提供支持。此外,深铁集团对万科支持态度的转变,表明地产行业风险化解取得成效,整体风险在可控范围,促进地产行业转型进入下一阶段,即由温和托底转向更加市场化。

资料来源:公共信息,中证鹏元整理
根据过往事件总结,国资股东支持的效果需要关注以下:第一,国资股东支持能力,包括调动资金、协调资源等,决定了风险处置效率;第二,企业所有制形式和持股比例,决定了支持上限。其中混合所有制面临民资管理层与国资股东目标冲突,以及国资股东改革退出的风险。第三,支持方式的选择。单纯输血还是造血式改革,取决于公司风险大小、股东支持能力,同时国有股东需平衡风险防控与支持效果。对于商业模式失效型企业,或通过债务重组、破产重整,解决历史包袱。例如,东方园林。而对于周期波动型企业,业务仍存在竞争力,则采用“流动性纾困+行业政策协同”的方式,等待市场回暖。
(二)清盘不等于简单清算
2025年来,随着地产企业债务重组工作的成功推进,部分企业的清盘呈请[4]撤销或驳回。同时,因重组计划迟迟未通过,个别企业被颁布清盘令,法院指定了清盘人。这里需要注意,清盘人的首要法定职责是实现债权人利益最大化,而非简单地“解散公司”,依然可以尝试债务重组。清盘令后的“重组”是在清盘人主导和控制下,在清盘的法律框架内,寻求一种对债权人相对更有利的资产处置方式。这与清盘令前公司管理层主导的债务重组有本质区别,其目标更明确,纪律也更严格。
1、清盘制度与债券安排计划
在普通法体系下,清盘(Liquidation/ Winding-up)制度系针对公司企业实体,破产(Bankruptcy)制度则针对自然人。清盘制度倾向于企业的解散,而债务重组是倾向于企业拯救的制度。以香港为例,采用清盘程序实现主体退出的主要方式,债务安排计划(Scheme of Arrangement,简称SOA)是香港常见的债务重组方式,法院在一定程度上参与,可以单独使用,也可与清盘程序结合使用。当清盘制度和SOA同时使用时,如果法院后续认同SOA是比公司清盘更优的选择,则债权人或债务人可向法院申请撤回清盘申请。SOA主要由债务人或债权人向法院提请启动,若在清盘程序中,仅可由清盘人或临时清盘人提出。一般SOA需要至少75%债权人出席且同意,且通过法院听证审核、遵循所有程序性要求后才可生效,具有强制执行力,对相关债权人组中的所有债权人产生约束力。
清盘的法律效力并不直接影响境内,清盘的债权回收率往往较低。(1)跨境处置。境外清盘令要想对境内资产产生实际效力,可以通过处置债务人持有的股权间接影响境内主体或必须通过内地法院的“认可和协助”。目前,前者涉及内地资产处置时,在诉讼和在执行程序上存在较大的难度和不确定性,后者主要依据最高人民法院2021年发布的 《关于开展认可和协助香港特别行政区破产程序试点工作的意见》(简称《试点意见》)。根据《试点意见》,内地法院提供协助的前提是香港系债务人的“主要利益中心所在地”,香港清盘人在内地履职不得超出《中华人民共和国企业破产法》规定的范围,且内地法院会严格审查清盘程序是否公平对待内地债权人。上述试点地区包括上海市、福建省厦门市、广东省深圳市。清盘程序中的债务人在上述地区存在主要财产(包括香港企业内地全资子公司的股权)、营业地或设有代表机构时,香港管理人才可以向试点地区的人民法院申请认可和协助香港破产程序。(2)清盘回收率。中资地产企业境外公司多为融资主体,具体资产和项目均在境内,若境外主体清盘,在司法隔离原则下,并不直接影响境内公司和境内债权人。即由于境外债权人并不直接与发行人的境内公司产生债权债务关系(境内公司提供担保时除外),境外投资者在受偿时,优先级在境内公司债务之后。且根据中国法律,商品房消费者债权、工程款等享有最优先受偿权。因此,直接清盘对于境外债权人来说,回收率往往较低。
2、中国恒大与华南城
中国恒大(HK.3333)清盘资产远不能覆盖巨额债务,目前进入资产清算和资产追缴阶段。在2024年1月中国恒大被颁布清盘令后,清盘人对债务重组进行了评估,但最终结论是整体重组“尚无明确可行路径”,工作重心完全转向了资产清算和法律追索。境外可处置资产包括中国恒大境外子公司股权(包括恒大汽车、恒大物业等)、境外地产项目、境外债权等,但资产价值已面临大幅缩水、债权回收也存在一定难度。由于恒大地产涉及财务造假,2024年清盘人已向香港法院提起诉讼,向许家印、丁玉梅、夏海钧等前高管追索约60亿美元的股息和酬金,并已取得许家印全球资产冻结令且在2025年由清盘人接管其全部资产。目前,中国恒大已于2025年8月在香港退市;中国恒大境外控股公司CEG,间接全资附属公司盛建(BVI)和天基控股均被颁布清盘令;恒大地产的直接股东凯隆置业于2025年5月宣布破产,其境内多家一级子公司进入破产程序(恒大地产自身并未进入破产程序),公司超过95%的已售住宅已建成并交付给业主。
华南城(HK.1668)目前仍在尝试债务重组。在2025年8月被颁布清盘令,清盘人也选择了潜在回报可能更高的方式——推动债务重组,因为公司资产结构可能更适合通过重组盘活而非紧急变卖(面临折价损失)。通过债务重组,保留资产完整性而非零散出售,维持经营能力来获得更多的现金流,同时也为国资股东更深入地整合业务、盘活资产创造条件。清盘对象的债务重组有一定复杂性,体现在复牌和重组的相互制衡:一方面,为推动重组,清盘人需要维持港交所上市地位,保留再融资能力,增加重组谈判筹码。即公司需要在2027年2月10日前满足复牌指引并复牌。另一方面,债务重组往往也是实现复牌的核心。据此,华南城清盘人将在2026年1月之前讨论重组方案的主要条款,在3月底前判定是否推进债务重组。


整体看,2025年新增债券违约风险继续放缓,已出险地产主体债务境内外工作持续推进。境内外重组工作均有所突破,境外出现全额债转股,境内出现削债重组方案,地产企业和地产项目破产重整逐步推进。当同时也看到,经济基本面依然承压,地产行业尚未明显回暖,部分企业债务重组和企业重组计划执行依然存在一定难度,清盘压力犹存。与以往不同,国资股东支持需辩证看待,万科债券超预期延期,显示地产行业风险处置将更加市场化,同时行业转型即将进入下一阶段。同时,境外主体清盘并不直接影响境内地产项目,“保交楼”依然是工作重点。随着境外清盘主体的增加,清盘人通过清盘程序和重组程序的结合尝试提高回收率,寻找新的可能。


[1] 宽口径下,当债券发生包括技术性违约、保护条款触发、实质性违约、展期等风险事件时,即纳入首次违约样本,次年再发生风险事件,不再纳入次年违约样本。
[2] 窄口径下,当且仅当债券发生未能如期兑付本息(含提前到期未兑付)及破产情形时,纳入首次违约样本。
[3] 共益债发生在破产程序开始后,以全体债权人的共同利益(而非个别或特定债权人的利益)为目的而发行。除对其的清偿存在特殊安排外,通常将劣后于商品房消费者债权、建设工程款债权、特定财产担保债权进行受偿。
[4] 清盘程序可以分为债权人因公司拖欠债务且无力偿还向法院申请强制清盘,或公司通过股东会决议,主动向法院申请清盘。这里的清盘呈请多指法院强制清盘。
作者|史晓姗
部门|中证鹏元 研究发展部
2026年1月24日杭州,诚邀您拨冗莅临。
拿包+尽调+处置+法拍+精华案例全解析!
做好不良资产,学这一门课就够了!
2位深耕该领域的大咖老师领衔主讲,用特殊机会投资视角拆解困境上市公司重组重整中的巨大机遇。
投资交易/买包-运营管理-处置/分散诉讼/分散执行/调解全流程
全面掌握最新结构化融资技能!
还没有评论,赶快来抢沙发吧~