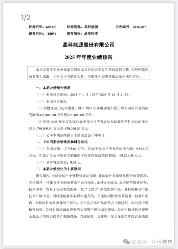
1月22日,晶科能源(688223.SH)公告称,预计2025年归母净利润为-69亿元到-59亿元,扣非归母净利润为-78亿元到-67亿元,上年同期归母净利润为9892.76万元。
作者:小债看市
来源:小债看市(ID:little-bond)
近年来光伏行业价格竞争激烈,组件售价快速下滑,晶科能源收入下降,盈利面临较大压力。
01亏损
1月22日,晶科能源(688223.SH)公告称,预计2025年归母净利润为-69亿元到-59亿元,扣非归母净利润为-78亿元到-67亿元,上年同期归母净利润为9892.76万元。

2025年业绩预告
公告显示,全球光伏产业链价格波动加剧,叠加海外市场贸易保护政策扰动,光伏组件一体化各环节的盈利水平总体承压。
光伏组件价格整体处于低位,晶科能源高功率产品出货占比仍较低。
同时,晶科能源对出现减值迹象的长期资产进行减值测试,对业绩有一定影响,综合导致全年经营业绩出现亏损。
值得注意的是,这是近10年来晶科能源业绩首次出现亏损。
当前,光伏行业仍在周期底部徘徊,出现整体性亏损。
隆基绿能(601012.SH)预计2025年度实现归属于上市公司股东的净亏损为60亿元到65亿元;
通威股份(600438.SH)预计2025年归母净利润亏损90亿元至100亿元;
爱旭股份(600732.SH)预计2025年归母净利润亏损12亿元至19亿元。
《小债看市》统计,目前晶科能源仅存续一只“晶科转债”,存续规模100亿元。

“晶科转债”详情
据最新评级报告,晶科能源主体信用等级为AA+,评级展望稳定,“晶科转债”信用等级为AA+。
02财务分析
据官网介绍,晶科能源是一家全球知名、极具创新力的太阳能科技企业。
2022年,晶科能源在上海证券交易所科创板上市,其间接控股股东晶科能源控股有限公司于2010年在纽约证券交易所上市。
从股权结构看,晶科能源控股股东为晶科能源投资有限公司,持股比例58.59%,公司实际控制人为李仙德、陈康平和李仙华。

股权结构图
2025年前三季度,晶科能源实现光伏产品总出货量67.15GW,其中组件出货量为61.85GW。
据索比光伏网统计,晶科能源继续蝉联全球组件出货量第一。
不过,近年来光伏行业价格竞争激烈,组件售价快速下滑,晶科能源收入下降,盈利面临较大压力。
2025年前三季度,晶科能源实现归母净利润亏损39.2亿元,同比下降422.67%。

归母净利润
截至2025年三季末,晶科能源总资产有1171.98亿元,总负债872.93亿元,净资产有299.05亿元,公司资产负债率为74.48%。
《小债看市》分析债务结构发现,晶科能源主要以流动负债为主,占总债务的59%。
截至2025年三季末,晶科能源流动负债有511.97亿元,主要为应付账款,其一年内到期的短期债务合计有108亿元。
若加上77亿应付票据,晶科能源的短期有息债务合计有185亿元。
相较于短债规模,晶科能源的流动性尚可,其账上货币资金有275.91亿元,可以覆盖短债,公司短期偿债压力可控。
财务弹性方面,截止2025年3月末,晶科能源银行授信总额有954.42亿元,其中未使用授信额度有554.71亿元,公司备用资金充足。

银行授信
此外,晶科能源还有非流动负债360.96亿元,主要为长期借款,其长期有息负债合计有253.45亿元。
整体来看,晶科能源刚性债务总规模有361.45亿元,主要为长期有息负债,带息债务比为41%。
有息负债占比较高,2025年前三季度,晶科能源财务费用达6.26亿元,再加上高额的销售和管理费用,期间费用对公司盈利空间形成较大侵蚀。
融资渠道方面,除了发债和借款,晶科能源还通过租赁、应收账款、股权以及股权质押等方式融资,渠道呈现多元化。
资产质量方面,晶科能源存货和应收账款规模较大,分别为149.39亿和143.95亿元,对资金形成一定占用。
另外,晶科能源受限资产比例较高,截至2024年末为242.69亿元,占净资产的 71.55%,公司资产流动性较弱。
总得来看,晶科能源盈利面临较大压力;海外业务面临汇率波动、地缘政治及贸易保护政策等风险;债务规模较大,债务负担较重。
03“光伏少帅”
李仙德素有“光伏少帅”之称,是光伏头部企业掌门人中最年轻的一位。
1975年,李仙德出生于浙江台州,21岁时他开始做消防工程、水电安装,几年后成为浙江快达建设安装工程台州分公司负责人。
2006年,李仙德在江西上饶注册成立晶科能源,涉足光伏行业。
随后,晶科能源调整战略,进军硅片、电池、组件等光伏产业的上下游。
2007年,晶科能源硅片产能80兆瓦,2008年扩大至220兆瓦。
2008年,李仙德从下游客户处收到了2亿元预付款,以及深创投等海内外基金投资的5500万美元,准备大干一场。
恰逢此时,发端于美国、席卷全球的金融危机爆发,光伏行业至暗时刻不期而至。
李仙德庆幸大规模扩产还没开始,巨额资金还在手上,他幸运地躲过了那场让无数光伏富豪倒下的浩劫。
2010年5月,年仅35岁的李仙德带领晶科能源控股(NYSE:JKS)登陆纽交所。
随着全球光伏产业新一轮发展,李仙德迅速脱颖而出。
2020年5月,由美股分拆的晶科科技(601778.SH)在上交所主板上市;2022年1月晶科能源登陆上交所科创板。
2026年1月24日杭州,诚邀您拨冗莅临。
拿包+尽调+处置+法拍+精华案例全解析!
做好不良资产,学这一门课就够了!
2位深耕该领域的大咖老师领衔主讲,用特殊机会投资视角拆解困境上市公司重组重整中的巨大机遇。
投资交易/买包-运营管理-处置/分散诉讼/分散执行/调解全流程
全面掌握最新结构化融资技能!
还没有评论,赶快来抢沙发吧~