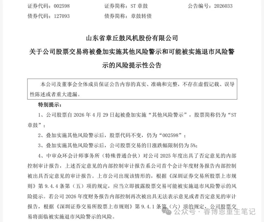
2026年4月8日,一家在山东章丘扎根六十六年的老牌国有企业,股票简称由“山东章鼓”正式变更为“ST章鼓”。原因不是亏损,不是资不抵债,不是控股股东破产——而是财务造假。
作者:李坤泽
来源:睿博恩重生笔记

更令人费解的是,这家公司造假的“手法”并非虚增利润粉饰业绩,而是反向操作:虚减利润846.27万元,占当期对外披露利润总额的10.37%。一家连续多年盈利、账上躺着数亿现金的制造业国企,为何要“自残式”造假?这起看似“低级”的错误背后,暴露了怎样的治理缺陷?处罚落地之后,这家老牌企业正在经历什么?
1 事件还原:一张846万元的“罚单”
1.1 立案到处罚:四个月的闪电流程。2025年12月31日,山东章鼓收到证监会《立案告知书》,因涉嫌定期报告财务信息披露违法违规被立案调查。彼时市场并未引起太大波澜——在监管趋严的背景下,上市公司被立案已非新鲜事。然而,四个月后的处罚推进速度远超预期。
2026年4月3日,山东证监局出具《行政处罚事先告知书》,查明违法事实如下:2024年,在未真实发生接受维修、技术服务等业务的情况下,山东章鼓确认相关销售费用、管理费用共计846.27万元,导致公司2024年年度报告存在虚假记载,虚减利润总额846.27万元,占当期对外披露利润总额的10.37%。这一行为构成了信息披露违法违规。《行政处罚事先告知书》发布当天,公司对虚减利润的动机、资金去向均未作具体说明。
1.2 罚款落地:250万公司罚单,440万高管罚单。2026年4月25日,ST章鼓公告称,公司及相关当事人正式收到山东证监局下发的《行政处罚决定书》。处罚力度不轻:
山东章鼓(公司) 责令改正、给予警告 250万元。
方树鹏(时任联席董事长、总经理、法定代表人) 给予警告 180万元。
沈春丰(时任副总经理、财务总监) 给予警告 100万元。
方润刚(时任董事长) 给予警告 80万元。
赵晓芬(时任副总经理、董事会秘书) 给予警告 80万元。
公司及4名责任人合计被罚690万元。
《行政处罚决定书》明确指出:上述行为构成信息披露违法违规。这不是“处罚预告”,而是已经生效的行政罚单。 在此之前,2026年4月3日的《事先告知书》中已公布了全部拟处罚金额及人员名单。处罚的靴子,已经落地。
1.3 “虚减利润”:一个反常的操作手法。资本市场常见的财务造假,绝大多数是为了“做高”业绩——虚增收入、虚减成本、夸大利润,以迎合业绩对赌、拉高股价、满足融资条件。山东章鼓的操作恰恰相反:虚增费用、虚减利润。846.27万元的费用,拆解为两部分:虚增销售费用和管理费用,对应的是从未真实发生的“维修服务”和“技术服务”。这笔费用的直接后果是:公司2024年对外披露的利润总额,比真实利润少了846.27万元。
这种“反向造假”,在A股市场并不多见。有分析人士指出:公司管理层可能在2024年已经锁定了年度利润目标,超出部分通过“预提费用”的方式隐藏起来,以备未来业绩波动时“释放”,实现利润的跨期平滑。从财务角度看,这种做法在部分企业管理层中被称为“利润储备”或“业绩蓄水池”——在丰年藏一点利润,在歉年释放出来,使报表看起来更“平稳”。但从法律角度看,无论虚增还是虚减,只要导致年报财务指标存在虚假记载,性质都是信息披露违法违规。
1.4 财务影响:846万对一家老牌国企意味着什么?山东章鼓2024年营业收入约20亿元,归母净利润约1.2亿元。846万元的利润虚减,占当年利润总额的10.37%。这意味着:如果没有这笔“操作”,公司2024年的利润总额将比披露值高出10%以上。但公司选择披露一个“更低”的利润数字——这在逻辑上完全说不通,除非管理层有“平滑利润”的动机。
从财务后果看,846万元的虚减并未触及重大违法强制退市的门槛,但足以触发其他风险警示(ST)。对于一个上市二十余年的老牌国企而言,这个“低级错误”的代价是:公司股票被ST,涨跌幅限制降至5%,融资渠道收窄,市场信誉受损。
2 处罚后的连锁反应:ST、跌停、追责
2.1 股票“戴帽”:跌停潮来袭。2026年4月3日晚,山东章鼓《行政处罚事先告知书》发布。次日(4月8日),公司股票正式更名为“ST章鼓”,日涨跌幅限制由10%收窄至5%。资本市场的反馈迅速而猛烈:
· 复牌当天,股价一字跌停;
· 第二个交易日,再度跌停;
· 两日累计跌幅超12%,市值蒸发数亿元。
与此同时,公司同步启动对2024年年报相关财务数据的差错更正及追溯调整。公司提醒投资者:具体准确的财务数据,需以公司正式披露的后续年度报告为准。
2.2 投资者索赔已经启动。处罚落地之后,索赔通道已经打开。根据相关司法解释,上市公司因虚假陈述构成民事欺诈的,受损投资者可依法索赔。
· 2026年4月27日,已有76件针对ST章鼓的投资者维权已在新浪股民维权平台登记。
· 索赔专业律师将索赔区间暂定为:2025年4月29日至2025年12月31日之间买入公司股票,并在2026年1月1日收盘时仍持有或已卖出的受损投资者。
· 目前,已有9名专业律师可代理该案件的维权服务。
一旦行政处罚决定正式生效,符合条件的受损投资者在提起诉讼时将具备相对完整的事实依据,这也是平台对“ST章鼓”案件予以重点关注的原因。

3 最新财务全景:2025年报与2026一季报双降
就在文章今天发布的同时,ST章鼓刚刚完成了2025年年度报告及2026年第一季度报告的双重披露。2026年4月28日晚,公司发布关于延期披露年报及一季报的公告,披露时间推迟至4月29日。4月29日,报告正式出炉。
3.1 2025年年报:营收利润双降,唯现金流大幅改善。2025年全年,ST章鼓交出了一份“不好看”的成绩单:
· 营业收入:19.39亿元,同比下降7.09%
· 归母净利润:6311.50万元,同比下滑19.46%
· 扣非净利润:5450.56万元,同比下滑24.27%
全年业绩全面承压。唯一的亮点是现金流:经营活动产生的现金流量净额1.9968亿元,同比飙升619.61%。这意味着公司在利润端承压的情况下,回款效率出现实质性改善——账期缩短、回款加快,为后续经营提供了一定的流动性保障。分红方面,公司拟10派1.00元(含税,预案)。
3.2 2026年一季度:跌势未止,但扣非降幅收窄。2026年第一季度,业绩跌势未能止住,但跌幅有所收窄:
· 营业收入:4.13亿元,同比下滑12.21%
· 归母净利润:1719.43万元,同比减少17.45%
· 扣非净利润:1732.26万元,同比仅下滑1.02%——基本与上期持平
经营活动现金流净额7570.81万元,同比增长3.32%。值得注意的是,26.63%的利润下滑幅度(以1719万对比6311万/4测算)远高于营收下滑比例(12.21%),说明公司在2026年一季度面临明显的毛利率压缩和费用刚性压力。在ST“戴帽”叠加监管压力的大环境下,短期盈利能力的恢复预计仍将面临较大压力。
3.3 股价与市值:腰斩之外的理性。截至2026年4月29日,ST章鼓收盘价约8.06元/股,总市值约25.37亿元。对比“戴帽”前的大约12元/股(6000多万股本×简单测算),跌幅超过30%。
但风浪的另一面是:估值已回归。目前市盈率(静)35.46倍,市净率2.03倍,虽仍不算便宜,但相比于历史上炒作概念阶段的高点,已出现明显回调。对比惊人下滑的数字,理性投资者也在悄悄划出底线:市值缩水3成后的安全线,相比高位的腾挪空间可能正在缩小。
4 公司基本面:一家“不太该出事”的制造业国企
4.1 六十年老厂,鼓风机行业“隐形冠军”。山东章鼓的前身是山东省章丘鼓风机厂,始建于1968年,是典型的“老国企”出身。2000年改制为股份公司,2011年在深交所中小板上市,发行价10.00元,募资3.34亿元。
公司主营罗茨鼓风机、离心鼓风机、通风机等产品的研发、生产和销售,是鼓风机行业的“隐形冠军”之一。产品广泛应用于污水处理、电力、水泥、化工、矿山等领域,在细分市场占有率位居前列。技术积累深厚:公司拥有专利信息663项,商标信息20条,著作权信息37条。这些技术资产是企业最宝贵的“隐形资产”,不会因一纸行政处罚而消失。
4.2 主业订单:逆势中标不断,技术资产仍在运转。在ST“戴帽”、股价承压的同时,ST章鼓的主业订单却逆势活跃。搜索招标采购数据发现,2026年以来,ST章鼓接连中标多个重大项目:
· 2026年1月,中标中国石化及中国能源建设集团返料风机、罗茨鼓风机配件等订单。
· 2026年4月,中标中科合肥魏桥几内亚跨国项目的罗茨鼓风机和煤气加压机两个采购包。
· 2026年4月26日,以309万元中标山东华鲁恒升化工的“大颗粒离心风机”采购项目。
· 2026年4月28日,入选和静县备战矿业的鼓风机采购项目中标候选人,公示期持续至4月30日。
此外,公司2026年度日常关联交易预计总额不超过4.09亿元,采购及销售范围覆盖铸件、风机、配件及技术服务。公司已发布关于增加2026年度日常关联交易预计额度的公告。从这一系列持续中标和大额储备交易来看,ST章鼓的技术资质、制造能力和行业客户关系并未因“戴帽”而立即塌陷。订单在持续落地,说明核心客户——包括中石化、华鲁恒升等——对公司的产品供给仍是信任的。这也是ST章鼓ST之后最值得关注的“求生线索”之一。
4.3 财务画像:稳健但缺乏成长性,现金流回暖。从财务数据看,山东章鼓属于典型的“稳健型”制造业企业:
· 营收规模:近三年稳定在18-20亿元区间,无明显增长
· 净利润:2024年约7800万,2025年降至6311万元,稳健但有下滑
· 资产负债率:约40%,处于合理区间
· 现金流:经营活动现金净流量从2024年的约0.3亿元骤升至2025年的1.9968亿元,增长超619%,回款效率大幅提升
这种“稳健但缺乏成长性”的财务画像,在A股市场中并不少见。公司既不缺钱,也不亏损,更无退市风险——恰恰是这种“不太该出事”的公司,出了事。
4.4 股权结构:地方国资控股。山东章鼓的控股股东为章丘市公有资产经营有限公司,实际控制人为章丘市财政局。作为地方国资控股企业,公司在治理层面本应具备相对规范的内部控制体系。然而,恰恰是这家国资控股的“老牌企业”,在财务信息披露上栽了跟头。这说明:合规意识与所有制性质无关,与治理文化有关。 方树鹏等高管同时面临个人行政处罚和声誉危机,未来的高管团队重构,将在很大程度上决定公司能否从治理危机中走出来。
5 睿博恩三重门分析:治理之困是唯一症结
用睿博恩的“三重门”系统论来看山东章鼓,结论很清晰:
第一重门:资本结构之困——无虞。资产负债率约40%,流动比率、速动比率处于安全区间,无逾期债务,无退市风险。资本结构健康,不存在流动性危机。
第二重门:产融能力之困——稳健但有下滑,订单在延续。风机主业市场趋于饱和,营收和利润出现下滑,但产品仍有市场竞争力。2025年经营现金流逆势翻六倍至1.9968亿元,2026年以来中标中石化、魏桥几内亚、华鲁恒升等多个重大项目,客户信任基础仍在。产融能力处于“稳中修复”的状态,但需要警惕下滑趋势的延续。
第三重门:治理信任之困——严重受损,是唯一症结。这是山东章鼓唯一的、也是最致命的问题。财务造假846万元被坐实,公司被ST,4名时任高管被罚440万,投资者索赔已启动,市场信任骤然断裂。而问题的根源,不是公司没钱、不是产品不行,而是治理层面的“合规意识淡漠”和“内部控制失效”。
总体判断:山东章鼓是一家“基本面尚可、治理出问题”的公司。它的困境不是“失血休克”,更不是“器官衰竭”,而是“自我伤害”。如果治理问题能够得到纠正,公司完全有能力恢复正常运营;但如果管理层继续漠视合规底线,类似的问题可能再次发生。
6 对困境企业家的几点启示
山东章鼓的案例,对正在思考企业治理的企业家,有几个深刻的启示:
启示一:合规不是成本,是企业的生命线。846万元的虚减利润,换来的是690万元的罚款、公司股票被ST、市场信誉崩塌、投资者索赔通道开启。这笔账怎么算都不划算。很多企业管理者对“合规”的理解是“花钱买平安”——聘请律师、会计师、内控顾问,是一笔“成本”。但山东章鼓的案例表明:不合规的代价,远高于合规的成本。一次财务造假,可能毁掉企业几十年积累的信誉。
启示二:“反向造假”也是造假,性质没有区别。部分管理者可能存在一种错觉:虚增利润是欺骗投资者,虚减利润是“保守”“稳健”,甚至可以解释为“为未来储备”。但从法律角度看,无论虚增还是虚减,只要导致财务信息披露不真实,性质都是违法违规。山东证监局的处罚清晰地传递了信号:财务信息的真实性,没有“方向”上的宽容。 任何形式的财务造假,都将面临监管的重拳出击。
启示三:地方国企不是“法外之地”。山东章鼓作为地方国资控股企业,其违规被罚说明:在注册制时代,监管对上市公司财务信息真实性的要求,不会因为企业所有制性质不同而有所区别。无论是民企、国企,还是混合所有制企业,只要触碰财务造假的红线,都将面临同等力度的处罚。
启示四:“小问题”可能引发“大危机”。846万元,对一家年营收19亿的公司而言,占比确实不大。但就是这个“小问题”,导致公司被ST、股价跌停一周、投资者索赔启动、实控人高管被罚、公司声誉一落千丈。在资本市场上,合规问题没有“小事”。一次看似微小的违规,可能引发连锁反应,最终演变为系统性风险。
启示五:内部控制不是“摆设”,要真运行、真有效。山东章鼓能够在不真实发生业务的情况下确认846万元费用,说明其内部控制体系存在明显漏洞——要么是审批流程形同虚设,要么是管理层凌驾于内控之上。对于任何企业而言,内部控制不能只是写在纸上的“制度汇编”,而必须是真正运行、真正有效的管理工具。
7 后续展望:摘帽之路还有多远?
7.1 行政处罚已落地,摘帽窗口已经开启。根据深交所上市规则,公司被实施其他风险警示(ST)后,申请撤销ST需要在满足以下条件时方可推进:
· 行政处罚决定书已满12个月
· 公司已对相关事项完成整改
· 内部控制经审计认定为有效
目前,正式《行政处罚决定书》已于2026年4月25日公告生效。这意味着:最早自2027年4月26日起,ST章鼓可向深交所申请撤销ST。12个月的时间窗口已经开启。但摘帽的前提不仅仅是“时间到了”,还需要公司必须在2026年剩余时段内完成全套整改动作——包括内控体系的重建、财务追溯调整的完成、以及对董事长、董秘等核心管理层的实质性调整。在此之前,ST章鼓仍将面临多重约束:涨跌幅限制(5%)、机构投资者观望、融资成本上升、市场信任需要较长时间来重建。
7.2 整改的关键路径。ST章鼓的当务之急,不是解决资金问题(公司不缺钱),不是解决市场开拓问题(订单仍在持续),而是解决治理问题。具体包括:
· 对财务造假事件进行彻底内部调查,明确责任人,加强内部问责
· 完善内部控制体系,确保费用审批、合同管理、财务核算等环节的合规性
· 强化董监高及相关人员的合规培训和追责机制,建立“不敢造假、不能造假、不想造假”的治理文化
· 配合监管部门完成对财务报告的前期会计差错更正及追溯调整
只有治理层面的问题得到根本解决,公司才能重新赢得市场和监管的信任。
8 结语:846万的“学费”
山东章鼓的故事,没有惊天动地的债务危机,没有跌宕起伏的控制权争夺,没有惊心动魄的退市倒计时。它只是一个关于“低级错误”的故事:一家老牌国企,为了“平滑利润”,虚增了846万元费用,虚减了846万元利润。代价是公司被ST、4名高管被罚、投资者索赔通道开启、二十余年积累的市场信誉受损。
但乐观的一面是:这家公司也在一点一点“缝补伤口”。2025年年报显示经营现金流逆势翻六倍,2026年各月中标不断,客户的信任还在,技术和产能还在。846万元,对一家年营收19亿的公司而言,不过九牛一毛。但这笔“学费”买来的教训,却值得所有企业管理者深思:合规,从来不是成本,而是底线。 治理,从来不是装饰,而是生命线。
【睿博恩观点提炼】
· 核心判断:山东章鼓是“基本面尚可、治理出问题”的典型案例。资本结构健康、主业订单稳定,但因财务造假,被ST和监管处罚是典型的“自我伤害”。
· 事件核心:2024年虚假确认费用846.27万元,虚减利润总额10.37%,触发其他风险警示,公司及4名高管合计被罚690万元。
· 最新数据:2025年全年营收19.39亿元,归母净利润6311.50万元,同比-19.46%;2026年Q1营收4.13亿元,归母净利润1719.43万元,同比-17.45%。
· 主业动态:2026年以来持续中标中石化、魏桥几内亚、华鲁恒升等重大项目,经营现金流大幅改善,客户基础和技术资产仍在。
· 三重门进度:资本结构之困无虞;产融能力之困稳健但有下滑;治理信任之困严重受损,是唯一症结。
· 摘帽时间:ST最早可在2027年4月26日后申请撤销,但需在此之前完成全面内控整改。
· 给企业家的启示:合规是生命线,不是成本;“反向造假”也是造假,性质没有区别;地方国企不是法外之地;“小问题”可能引发“大危机”;内部控制要真运行、真有效。
(风险提示:本文基于公开公告信息整理,数据截止发表当日,仅做行业案例复盘与实务观点分享,不构成任何投资建议。配图无不良引导,请仔细甄别。欢迎关注评论或私信继续交流。)
2026年1月24日杭州,诚邀您拨冗莅临。
拿包+尽调+处置+法拍+精华案例全解析!
做好不良资产,学这一门课就够了!
2位深耕该领域的大咖老师领衔主讲,用特殊机会投资视角拆解困境上市公司重组重整中的巨大机遇。
投资交易/买包-运营管理-处置/分散诉讼/分散执行/调解全流程
全面掌握最新结构化融资技能!
还没有评论,赶快来抢沙发吧~